中国热科院揭示红皮龙眼果皮花色苷形成机制
近日,中国热科院南亚所联合生物所、海南大学等单位在中科院JCR一区TOP期刊《Journal of Agricultural and Food Chemistry》发表封面文章“Integrative analysis of the coloring mechanism of red longan pericarp through metabolome and transcriptome analyses” (IF=4.2),首次揭示了红皮龙眼果皮花色苷的形成机制。

期刊封面文章
龙眼(Dimocarpus Longan Lour.)又称桂圆,是原产于我国具有重要的营养和药用价值的常绿果树。龙眼果皮通常呈黄褐色或灰黄色,红果皮(RP)龙眼未见报道。中国热科院南亚所荔枝龙眼研究团队利用从国外收集的红皮龙眼资源,通过代谢组和转录组联合分析的手段对红皮龙眼花色苷形成的机制进行了阐释,成功鉴定了导致龙眼果皮呈现红色的花色苷组分,并对其生物合成机制进行了解析。

红皮(RP)龙眼和‘石硖’(SX)龙眼果实的形态学特征
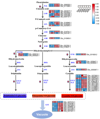
该研究,利用LC-MS技术从红皮(RP)龙眼和主栽品种‘石硖’龙眼共鉴定到597种组分,其中红皮龙眼中主要含有类黄酮类物质,‘石硖’龙眼主要为酚酸类物质。在两种龙眼中共鉴定出5种类型的花色素类物质,其中矢车菊素衍生物(Cyanidin 3-O-glucoside、Cyanidin 3-O-6ʺ-malonyl-glucoside和Cyanidin O-syringic acid)含量最高,只存在于红皮龙眼中;飞燕草素衍生物(Delphinin 3-O-glucoside)和天竺葵素衍生物(Plargonin O-rutinoside)含量极低,飞燕草素衍生物(Delphinin 3-O-glucoside)仅在‘石硖’龙眼发现,而天竺葵素衍生物(Plargonin O-rutinoside)在两个龙眼品种均检测出。通过对花青素合成途径中的结构基因F3H、F3’H、UFGT、GST和调控基因MYB、bHLH、NAC、MADS等在红皮龙眼花色素苷积累过程中扮演重要角色。红皮龙眼的呈现鲜艳的红色主要是由于矢车菊素衍生物在果皮中积累,F3’H和F3’5’H基因可能在选择合成哪些花青素成分中起着重要作用。研究结果为龙眼新品种培育和功能成分开发利用提供了材料和理论支撑。

龙眼果皮花色素苷形成的代谢通路解析
中国热科院南亚所石胜友研究员、生物所魏永赞副研究员为该文通讯作者,海南大学硕士研究生衣德宝、张红娜副教授为该论文的共同第一作者。该研究得到国家现代农业产业技术体系、广东省现代农业产业技术体系龙眼创新团队、广东省重点研发计划等项目的资助。
文章链接:https://pubs.acs.org/toc/jafcau/69/6



琼ICP备11000394号
琼公网安备 46010602000325号