近日,中国热科院生物所木薯逆境生物学团队揭示了剪接因子MeSR45-2和MeSR34b通过招募组蛋白乙酰化复合体与转录因子,激活下游低温响应基因表达,从而正向调控木薯耐寒性的新机制。

图 MeSR45-2和MeSR34b调控低温响应基因表达模式图
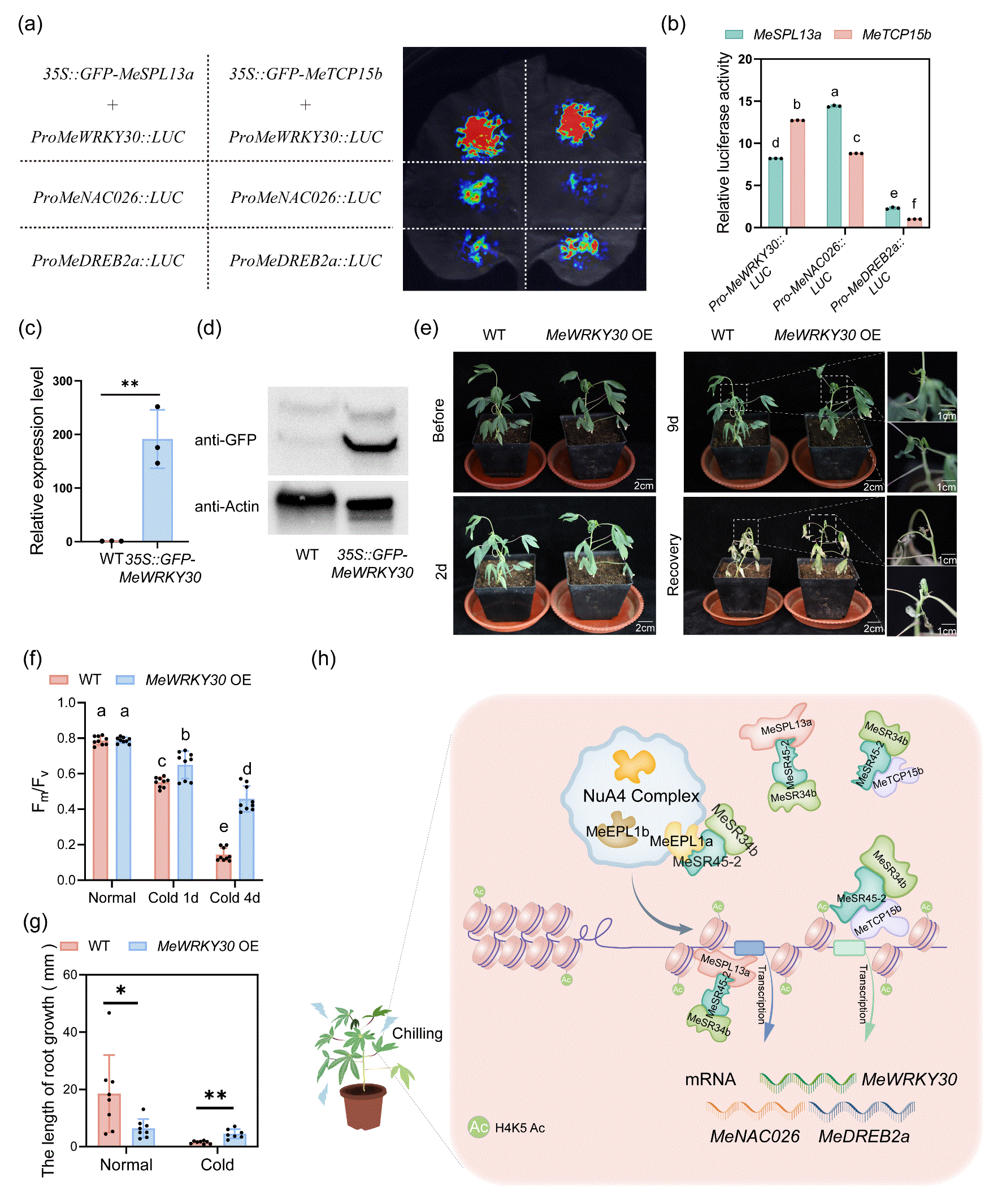
低温冷害是限制木薯生长发育和产量的重要环境因子,挖掘利用木薯自身抗寒基因,培育耐寒木薯品种,是实现木薯产业稳产增产和可持续发展的重要途径。该研究发现,剪接因子MeSR45-2和MeSR34b在低温胁迫下表达显著上调。过表达这两个基因的转基因木薯株系在低温环境下表现出明显的抗寒表型,植株生长优势显著。研究进一步揭示,MeSR45-2并非通过传统的RNA剪接调控发挥作用,而是通过与组蛋白H4乙酰化酶NuA4复合体亚基MeEPL1a及转录因子MeSPL13a、MeTCP15b发生物理互作,进而激活下游低温响应基因的表达。研究结果为抗寒木薯新品种培育提供了重要的基因资源和理论依据。
相关研究成果以“Splicing factor SR45 enhances cold tolerance in cassava by recruiting Nu4A complex and transcription factors to activate WRKY30”为题发表于《Plant, Cell & Environment》。中国热科院生物所/海南大学联培博士生李智博为第一作者,李淑霞研究员、于晓玲研究员和阮孟斌研究员为共同通讯作者。研究得到国家自然科学基金、海南省自然科学基金、热带作物生物育种全国重点实验室科研项目的资助。
论文链接:http://doi.org/10.1111/pce.70514


琼ICP备11000394号
琼公网安备 46010602000325号